音頻放大器高效率、低失真軟硬件電路設計
來源:立深鑫電子????????發布時間:09-07????????點擊:
摘要 : D類放大器(數字音頻功率)是一種將輸入模擬音頻信號或PCM 數字信息變換成PWM(脈沖寬度調制)或PDM(脈沖密度調制)的脈沖信號,然后用PWM 的脈沖信號去控制大功率開關器件通/斷音頻功率放大器。
D類放大器(數字音頻功率)是一種將輸入模擬音頻信號或PCM 數字信息變換成PWM(脈沖寬度調制)或PDM(脈沖密度調制)的脈沖信號,然后用PWM 的脈沖信號去控制大功率開關器件通/斷音頻功率放大器。D類放大或數字式放大器,是利用極高頻率的轉換開關電路來放大音頻信號的,經常被用于高效率的音頻放大器中。在高保真音響設備和更高檔的家庭影院設備中,往往需要幾十瓦甚至幾百瓦的音頻功率,這時,低失真、高效率的音頻放大器就顯得頗為重要,本文從實用角度出發,設計了一款低失真、高效率的音頻放大器,與傳統放大器相比,本放大器在效率、體積以及功率消耗方面具有明顯的優勢,它產生的熱量小且為傳統放大器的一半,其效率在78%以上,而傳統的放大器效率僅在50%左右。
1 系統設計
1.1 總體設計分析
本系統由高效率功率放大器(D 類音頻功率放大器)、信號變換電路、外接測試儀表組成。
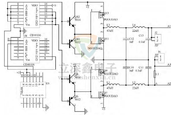
1.2 D 類功放的設計
D 類放大器的架構有對稱與非對稱兩大類, 在此討論的D類功放針對的是對功率、體積都非常敏感的便攜式應用,因此采用全電橋的對稱型放大器,以充分利用其單一電源、系統小型化的特點。D 類功率放大器由PWM 電路、開關功放電路及輸出濾波器組成。
采用了由比較器和三角波發生器組成的固定頻率的PWM電路,用輸入的音頻信號幅度對三角波進行調制,得到占空比隨音頻輸入信號幅度變化的方波, 并以相反的相位驅動上下橋臂的功率管,使功率管一個導通時另一個截止,再經輸出濾波器將方波轉變為音頻信號,推動揚聲器發聲。采用全橋的D 類放大器可以實現平衡輸出,易于改善放大器的輸出濾波特性,并可減少干擾。全橋電路負載上的電壓峰峰值接近電源電壓的2 倍,可采用單電源供電。實現時,通常采取2 路輸出脈沖相位相反的方法。
2 硬件電路設計
2.1 原理分析
D 類功率放大器的工作過程是: 當輸入模擬音頻信號時,模擬音頻信號經過PWM 調制器變成與其幅度相對應脈寬的高頻率PWM 脈沖信號,控制開關單元的開/關,經脈沖推動器驅動脈沖功率放大器工作,然后經過功率低通濾波器帶動揚聲器工作。
2.2 比較器
比較器電路采用低功耗、單電源工作的雙路比較器芯片構成。此處為提高系統效率,減少后級H 橋中CMOS 管不必要的開合, 用兩路偏置不同的三角波分別與音頻信號的上半部和下半部進行比較,當正端上的電位高于負端的電位時,比較器輸出為高電平,反之則輸出低電平。這樣產生兩路相互對應的PWM波信號給后級驅動電路進行處理。
此處值得注意的是將上半部比較處理為音頻信號接比較器的負向端、三角波信號接正向端;下半部比較則相反,這樣形成相互對應,在音頻信號的半部形成相應PWM 波時,另半部為低電平,可保征后級H 橋中的CMOS 管沒有不必要的開合,以減少系統功率損耗。電路以音頻信號為調制波,頻率為70kHz 的三角波為載波,兩路信號均加上2.5V 的直流偏置電壓,通過比較器進行比較,得到幅值相同,占空比隨音頻幅度變化的脈沖信號。
芯片的供電電壓為5V 單電源,為給V+=V-提供2.5V的靜態電位,取R10=R11,R8=R9,4 個電阻均取10kΩ。由于三角波Vp-p=2V,所以要求音頻信號的Vp-p 不能大于2V,否則會使功放產生失真。由于比較器芯片LM311 的輸出級是集電極開路結構,輸出端須加上拉電阻,上拉電阻的阻值采用1kΩ 的電阻。
2.3 驅動電路以及互補對稱輸出和低通濾波電路
將PWM 信號整形變換成互補對稱的輸出驅動信號, 用施密特觸發器并聯運用以獲得較大的電流輸出,送給由晶體三極管組成的互補對稱式射極跟隨器驅動的輸出管,保證了快速驅動。
H 橋互補對稱輸出電路對VMOSFET 的要求是導通電阻小,開關速度快,開啟電壓小。因輸出功率稍大于1W,屬小功率輸出,可選用功率相對較小、輸入電容較小、容易快速驅動的對管。

對濾波器的要求是上限頻率≥20kHz, 在通頻帶內特性基本平坦?;パaPWM 開關驅動信號交替開啟Q6 和Q8 或Q12和Q10,分別經兩個4 階巴特沃茲濾波器濾波后推動喇叭工作。
3 電路測試
3.1 調試步驟
1)通頻帶的測量:在放大器電壓放大倍數為10,實測3dB 通帶的上、下邊界頻率值。通頻帶測試時應去掉測試用的RC 濾波器。
2)最大不失真輸出功率:放大倍數為10,輸入1kHz 正弦信號,用毫伏表測量放大器輸出電壓有效值,計算最大輸出功率Po-max。3)輸入阻抗:在輸入回路中串入10kΩ 電阻,放大器輸入端電壓下降應小于50%。
4)效率測量:輸入1kHz 正弦波,放大倍數為10 時,使輸出功率達到500mW,測量功率放大器的電源電流I(不包括測試用變換電路和顯示部分的電流)。要求電源電壓V 的范圍為5×(1+1%)V。效率為:500mW%V×I。
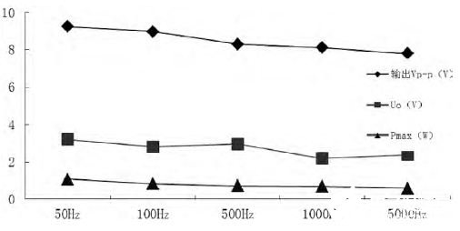
3.2 數據分析
根據以上的調試步驟測量,測得數據上圖。
展示了當輸入信號的幅值不變,僅改變其頻率,動態放大誤差效果圖。由圖可知,對于頻帶以外的信號,系統的放大倍數與輸出幅值有明顯降低。對于當信號頻率的升高導致EMI(電磁干擾)增強,可以利用低通濾波器降低干擾。
功率放大器采用5V 電源, 前置放大器的放大倍數調到最大,適當的調節輸入信號的幅值,改變其頻率,測量其最大不失真輸出功率及效率見圖6。對于頻帶以外的信號,功率放大器的最大不失真功率有明顯的降低。若要提高效率,可以降低載波頻率,但輸出電壓的諧波成分及失真增加;若要使輸出電壓非線性失真減少,則需提高PWM 調制信號的頻率。盡管高頻干擾是D類功率放大器現今存在的主要問題,但其高效節能的優點,以越來越多的受到了人們的重視。
從上面的數據可知, 功放的效率和最大不失真輸出功率與理論值還有一些差距,其原因有以下幾方面:
1)在功放電路存在靜態損耗。電路在靜態下是具有一定的功耗,測試其5V 電源的靜態總電流約為28mA,靜態功耗為:P 損耗=5×28=140mW,則這部分的損耗對總的效率影響很大,且對小功率輸出時影響更大。
2)功放輸出電路的損耗,這部分的損耗對效率和最大不失真輸出功率均有影響。H 橋的互補激勵脈沖達不到理想同步,也會產生功率損耗。
3)濾波器的功率損耗,這部分損耗主要是由電感的直流電阻引起的,功率測量電路的誤差。此外,還有測量儀器本身帶來的測量誤差。